On October 14, 2025, took place SERP Conf. Vienna 2025, a conference on SEO, e-commerce, and AI.
The conference was in English. It is available as pay-per-view on SERP Flix | On-Demand SEO & Digital Marketing Lectures.
More conferences – SERP Conf. website.
Below are my notes.
Full list of follow-ups:
- Follow-up: SERP Conf. Sofia 2026 – guest post by Mihnea Beldescu (Inter Expo Center, Sofia, Bulgaria, 2026.03.25)
- Follow-up: SERP Conf. Vienna 2025 (October 14, 2025, Vienna, Austria)
- Follow-up: SERP Conf. – Eastern Europe Conference (Inter Expo Center, Sofia, 2025.03.25)
- Follow-up: SERP Conf. 2024 (Vienna, Austria, 2024.10.30)
- Follow-up: SERP Conf. Sofia 2024 (2024, 18 & 19 April, Sofia – Bulgaria)
- Follow-up: SERP Conf. 2023 (Sofia, Bulgaria – October 12, 2023)
- Follow-up: SERP Light Conf. 2021 (online – 2021.10.20)
Table of contents:
- Part #1: Outlaw SEO – Behind the SEO stage
- #1 Koray Tuğberk GÜBÜR – Fundamentals of Information Retrieval in the era of AI
- #2 Johan v. Hülsen – Leaked SEO Secrets We Didn’t Talk About Enough
- #3 Q&A Discussion: Koray Tuğberk GÜBÜR, Johan v. Hülsen, Christiane Kunisch & Ivana Flynn
- Part #2: AI & SEO
- #1 Artur Kosch – AI Automation in SEO & Content Marketing: Automate, Scale, Dominate!
- #2 Bibi the Link Builder – My Brain + Client Brains + A Bit of Robot Brain: How We Get Ideas (and Links)
- #3 Q&A Discussion: Artur Kosch, Bibi the Link Builder, Sebastian Prohaska & Helene Jelenc
- Part #3: Content Marketing & Semantic SEO
- #1 Christian Kunz – The Content Dilemma – Is Creating Content Still Worth It in the Age of AI?
- #2 Gianluca Fiorelli – How to Target Search and Customer Journeys in the Messy Middle
- #3 Q&A Discussion: Christian Kunz, Gianluca Fiorelli & Evgeni Yordanov
- Part #4: E-commerce SEO
- #1 Marco Giordano – From Data to Action: How to actually use SEO data to generate business value (GSC, GA4 & Crawl Data)“You don’t have to explain the history of the Roman Empire to explain why the traffic dropped.”
- #2 Mike Korenugin – SEO for AI-First Search: Data-Backed Insights on Technical Ranking Factors
- #3 Q&A Discussion: Marco Giordano, Mike Korenugin, Emilia Möller & Marietta Robitza
- Part #5: Future of SEO
- #1 Fery Kaszoni – The future of online authority building: Digital PR
- #2 Q&A Discussion: Fery Kaszoni & Andrea Volpini
Part #1: Outlaw SEO – Behind the SEO stage
#1 Koray Tuğberk GÜBÜR – Fundamentals of Information Retrieval in the era of AI
„Never feel sad, or happy…” – and just like that, Koray pulled us into a deep dive that felt more like a mental bootcamp than a session. Enter raw Google patents, research papers, and the kind of SEO theory that makes your brain sweat. 💡
Fundamentals of Search stays the same. But the Methods of engineering improve.
To read:
- I’m Feeling Lucky: The Confessions of Google Employee Number 59: Edwards, Douglas: Amazon.com: Books
- Amazon.com: Introduction to Information Retrieval: 9780521865715: Manning, Christopher D., Raghavan, Prabhakar, Schütze, Hinrich: Books
- Site Reliability Engineering: How Google Runs Production Systems: Petoff, Jennifer, Beyer, Betsy, Jones, Chris, Murphy, Niall Richard: 9781491929124: Amazon.com: Books
- Semantic Analysis and Filtering of Text – AD1055310.pdf
Principles:
#1 Historical Data is Important;
#2 Topical Coverage;
Google’s Consistency: Patents, Research, Announcements;
#3 Source ID;
#4 Discordance Threshold;
#5 Cost of Retrieval;
#6 Web Entity != Website (they are different);
#7 Representative Sources;
#8 Natural Relevance;
#9 Re-ranking, Freshness, Site-size;
#10 Attribute Coverage;
#11 Annotations;
#12 Ranking Signal Distributions;
Search Engine Tolerance;
#13 Decision Thresholds;
#14 Index Tiering;
#15 Distributional Semantics;
#16 Hypertextual Search Engine;
#17 Query Semantics;
#18 Query Similarity != Topicality;
#19 Micro-Semantics;
#20 Micro Visual Semantics;
#21 Commercialization and Contextualization;
#22 Momentum and Source Type;
#23 Search Engine Trust;
#24 Never Feel Sad or Happy;
#25 Index Size, Quality Thresholds;
#26 Contextual Hierarchy;
#27 Engagement Trap or Satisfaction;
#28 Triggering Re-Ranking;
#2 Johan v. Hülsen – Leaked SEO Secrets We Didn’t Talk About Enough
“Google isn’t a ranking engine – it’s a spam filter.”
Internal links – every link counts!
You should cut bloated navigation.
Avoid adding bloated navigation.
You should be adding relevant navigation (lots of links in the footer, long anchors, topical relevance).
It’s not true that links below the fold matter less;
If you have to choose, increasing the font size of an anchor text is valued more than putting the link at the top of the page;
Based on the provided images, here is the transcribed text:
2024 Google presented us with several gifts.
- 14,000 attributes and 3,000 modules in a leak of internal data structure documentation
- Evidence and hearing protocols of DOJ-trial
These could have been valuable assets for the SEO community.
But we chose to ignore it after 2 weeks of uproar.
With AI development these leaks get more important.
- Should Google get fewer clicks, the magic ingredient gets less reliable.
- LLMs need lots of results (=100) for multiple queries (~10). So ranking often becomes more important than being #1 for LLMs.
We need more truth.
- Uncertainty is growing.
- Everything is speeding up.
- We need more facts and solid ground.
Google counts only 200 links.
- Per source domain / link text combinations
- The same link repeatedly doesn’t help.
Rethink and test what you know about links.
- Links are often repeated are capped at 200 per anchor text.
- Clickable size > position
- Topical relevance > number of links
Docs are indexed.
Not URLs.
Doc has all signals of attached URLs.
Strong link = align ~40 signals.
- Canonical tag
- Status code 301 (strong weighting)
- Status code 302 (slightly lower weighting)
- Number of internal links
- Distance from homepage
- PageRank / external links
- Number of different anchor texts / anchor text variance
- Appears in HREFLANG group
- Referenced in Sitemap
- Crawling allowed in robots.txt
- Anchor texts (number of matching anchor texts to the document)
- Is HREFLANG x-default
- Traffic / UX signals
- Impressions / CTR / Navboost
- Last crawl date
- Last modification date
- Last significant update date
- First seen date
- Initial publish date
- URL length
- Core Web Vitals
- URL contains parameters
- HTTPS
- Folder depth in the URL
- Trust / Power of the domain
- Trust / Power of the NSR chunk
- Reference of the URL in structured data / Schema.org
- Base Tag
- Reference as og:url
- Simhash
- …
Aligning technical signals is still important.
- Even if reported as correct canonical not all signals might be transferred
- Get rid of duplicates
- If not possible: Align all signals to one URL
Google is a spam filter engine, NOT a ranking engine.
- 400 billion documents indexed
- 20 billion urls filtered daily for spam
What else do we know about a doc?
- Linked entities / categories (Phil/Petacat)
- Paid content
- Date and update information
- number of URLs
- PageRank (and PR of homepage of a domain), ScaledIndyRank
- Geodata, language
- CWV
- Domain age
What else do we know about a doc? (Continued)
- Prominence within domain
- PageType (commercial, tag, product)
- Document intent scores
- ymylHealthScore, ymylNewsScore
- queriesForWhichOfficial
- compressedQualitySignals
- FireFlySiteSignal
Lots of AI hacks work.
- But it was the same with SEO.
- Long-term SEO needs quality:
- Quality content
- Technical excellence
- User intent focus
- Short-term hacks may work because systems need time to adapt, but they will ultimately burn the system.
In the long term, only happy users will guarantee rankings.
Where to start?
- Ask hexdocs (=THE Google Leak) when working on specific problem and learn the Google vocabulary
- Go through the Leak from 2019 (especially if you are in News). Read at least the Twiddler Quick Start Guide
- Read into the DOJ-Trial documentation (at least the final verdict and the exhibits, transcripts recommended)
- Follow The Experiments leak on i-l-i.com/
- There are great articles regarding the leak (but read careful and seek evidence in sources):
- Olaf Kopp: What we can learn from DOJ trial and API Leak for SEO? (In depth findings)
- Mario Fischer: How Google Search ranking works (Awesome overview)
- Shaun Henderson: The Definitive Guide to On-Page SEO after the Google Leak (published yesterday. Looks good.)
#3 Q&A Discussion: Koray Tuğberk GÜBÜR, Johan v. Hülsen, Christiane Kunisch & Ivana Flynn
News sources:
Koray Tuğberk GÜBÜR:
- SEO by the Sea – Carlsbad, California SEO;
- Follow the patents published by engineers;
- Watch conferences about information retrieval;
Johan v. Hülsen:
- Read older pieces of news;
Ivana Flynn:
- Currently, I focus on black hat SEO;
Christiane Kunisch:
- You should apply critical thinking when choosing people to follow;
Johan v. Hülsen:
- The most important focus should be on users, not LLMs, right now;
Koray Tuğberk GÜBÜR:
- You should understand how the query will be augmented by the AIs from the input;
Christiane Kunisch:
- You should not focus all of your strategy just to please LLMs; keep the things that are currently working;
Koray Tuğberk GÜBÜR:
- If you use PBNs, focus on making them quality ones; Note: Private Blog Network (PBN);
Christiane Kunisch:
- It works by buying NGO websites and repurposing them;
- Also, PBNs;
- Also, buying links;
- Parasite SEO works;
- Dropped domains work great;
- Note – if you go to do black hat SEO, it works, but it will stop working at some point, so beware this;
Johan v. Hülsen:
- It’s important that a link is in <a href>;
- Also, the bigger the font and the more surrounding content it has, the better;
Christiane Kunisch:
- It matters to have a good brand;
- Brands get you through hardships;
Ivana Flynn:
- It’s easier, with the help of AI to get some things onboard an SEO plan;
Part #2: AI & SEO
#1 Artur Kosch – AI Automation in SEO & Content Marketing: Automate, Scale, Dominate!
“Full automation is not always the best suggestion…” But this session is all about freeing up your time for expert-level strategy while AI handles the repetitive grind. 💡
Based on the provided images, here is the transcribed text:
How did we improve our productivity?
Focus on tasks that require expertise
More time for content quality and complex SEO decisions.
Automation of repetitive and trivial tasks
AI takes over routines such as data analysis, reporting, or first content drafts — saving time and reducing errors.
| Method | Expertise-Driven Tasks | Repetitive & Trivial Tasks |
| Without AI | 60% | 40% |
| AI through web interfaces | 80% | 20% |
| AI-driven automation | 90% | 10% |
REQUIRED AI INTERFACES
01 CHATGPT
ChatGPT proved to be a versatile tool for automating key SEO processes. Through refined prompts, it supported topic research, keyword analysis, outline building, and content generation. Its fine-tuning capabilities were particularly valuable for producing high-quality and adaptable content.
02 CLAUDE
Claude produced reliable content, yet lacked the flexibility of ChatGPT. Because its writing style was harder to adjust, it proved less suitable overall. As a result, ChatGPT became the primary tool for most editorial tasks.
03 PERPLEXITY
Perplexity was used for automated website content analysis. Its API replaced manual crawling by directly extracting and processing content – ideal for efficient data collection in SEO workflows.
ESSENTIAL SEO INTERFACES
01 DATAFORSEO
DataForSEO is the central tool for external SEO data. It provides search volumes, CPC, and keyword suggestions, and uses a crawler to analyze both own and competitor websites – a true Swiss army knife for automated SEO processes.
02 GOOGLE KEYWORD PLANNER
Google Keyword Planner works perfectly to extend keyword sets. Delivering ideas, spelling variations, and synonyms tied to search intent, it is an excellent addition to automated keyword research.
03 GOOGLE SEARCH CONSOLE
Google Search Console delivers key insights into SEO performance. Its API enables automated analysis of rankings, clicks, and visibility, making it a must-have data source for monitoring and optimization.
Requirements for an automation solution
- Integration with all relevant tools: An effective solution comes with built-in integrations to SEO tools, AI APIs, and databases like Airtable, DataForSEO, and GSC — saving time and minimizing complexity.
- Transparency & monitoring: An effective solution provides full visibility: which automations have run, where errors occurred, and what outputs were created — ensuring sustainable operations.
- Easy visual control: You can trust appraisers to ask the right questions and guide the conversation to fully understand your needs.
- Error tolerance & repeatability: Automations must run reliably – even with API outages. Retries, error catching, and logging are essential parts of professional automation.
- Modular setup for easy maintenance & growth: Complex processes should be divided into individual modules. This makes it easy to optimize, adapt, or duplicate later — keeping the system scalable.
Synergy in the AI workflow
- Interface (Airtable): The interface acts as the central command center: From input and output display to decision-making – intuitive design ensures simple control of complex processes.
- Database (Airtable): The database contains all inputs, AI outputs, and workflow data. As the central nervous system, it ensures that both the interface and automations can access information anytime.
- Automation (Make / n8n): Automation tools such as Make or n8n link all systems together: From retrieving data and sending API requests to processing results and writing them back — everything runs fully automated in the background.
- API’S (SEO & AI): APIs link workflows to external services like ChatGPT, DataForSEO, and Google Search Console. Providing AI outputs, SEO insights, and crawling data directly within the system.
AI automation in SEO & content marketing
- API’S & automation solutions
- Defining the brand voice: Supplying the right information ensures the AI operates precisely in line with your brand’s requirements.
- Topic research: Topic research starts based on valid SEO data and semantic connections.
- Automated keyword research: No more tedious, manual keyword research. Everything is data-driven and fully automated!
- Outline generation: Based on semantic keywords, SERP analysis, and other SEO data, a logically structured outline with a clear flow is created.
- Content generation
- Content performance monitoring: Measure, review, and refine content as part of the content refresh cycle!
Topical authority
Topic authority for all products and services
- For all possible search queries within a topic, a search result on Google!
- This topic is unavoidable for search engines!
- Users’ needs are satisfied during the information-gathering process.
- Top authority for this topic on Google.
AI prompt framework
- ROLE: Act as an SEO professional with many years of experience. You specialize in the finance and insurance industry.
- CONTEXT: I work as an SEO for a large insurance company that primarily sells its insurance products online. I want to create an extensive knowledge hub for this insurer, featuring numerous detailed and in-depth expert articles on car insurance and related topics.
- GOAL: The goal is to cover ALL topics related to car insurance with comprehensive guide articles so that Google recognizes us as the number one authority on this subject within the insurance industry.
- TASK: Now, I need you to provide concrete topic suggestions related to car insurance. As I mentioned, I want to cover all relevant topics, so please give me as many suggestions as you consider important.
- EXAMPLES: Please organize your topic suggestions into the following categories (I’ve included examples): 1. Conversion-oriented topics… 2. Product-related topics… 3. Close topical relevance… 4. Broader topical relevance…
- FORMAT: Please list each topic only in short keyword form such as „switch car insurance” — not as a question like „How do I switch car insurance?”.
- PROCESS: Start with one category and ask for my feedback before moving on to the next one.
INPUTS FOR TOPIC ANALYSIS
- PROFILE: Company name, brief description, sector, market positioning, main products.
- CONTENT CLUSTERS: Main topic, product, service, defined focus.
- SEED-KEYWORDS: Keywords and variations, suggestion triggers, foundation for search volume & C.P.C., connected to DataForSEO.
- CONVERSION-FOCUSED TOPICS: Keywords and variations, suggestion triggers, foundation for search volume & C.P.C., connected to DataForSEO.
- PRODUCT-RELATED TOPICS: Transactional and informative content, supports purchase decisions, details product value.
- HIGH TOPIC ALIGNMENT: High context alignment, common pain points/usage cases, tangential product connection.
- EXTENDED TOPIC RELATION: Wide-ranging topics, strong search demand, valuable information, establishing authority.
#2 Bibi the Link Builder – My Brain + Client Brains + A Bit of Robot Brain: How We Get Ideas (and Links)
“Raise your hand if you LOVE doing outreach…” ❌
BibiBuzz – Linkbuilding, naturally
2025 PROJECT | Linkable Assets & More – Google Sheets
Digital PR Link Building: 40+ Links With Just One Campaign – YouTube
The provided images contain a series of slides focused on SEO strategy, AI utilization, and creative brainstorming. Here is the transcription of the text within those slides:
Intro Humour
rAIsE yoUr hAnD if yoU sEcReTlY hAtE oUtReAcH bUt aLsO lOw-kEy hOpE tHaT hAvInG LinKAbLe cOnTeNt wIlL mAgIcAlLy tUrN AwKwArD eMaIl hElL iNtO a CoNgA LiNe oF PuPpIeS WeArInG TiNy HaTs
(Note: Featured characters include „MOZART PUP”)
AI & Creation
AI TOOLS CAN DEMOCRATIZE CREATION, BUT CAN ALSO HOMOGENIZE OUTPUT.
- Character 1 (Cat): „everyone is an artist!”
- Character 2 (Cat): „no one is an artist!”
- Referenced Insight: „ARTIFICIAL INTEGRITY” by Hamilton Mann.
Client Relationships
- Some companies want a link vending machine (and that’s OK!)
- Others want a partner who listens and helps them shape their ideas.
- Closing line: You can go WHERE THE WILD THINGS ARE!
Collaborative Brainstorming
- Brainstorm with clients
- More than links
- Buy-in
- Real-world insight
- Know their brand, mission & audience
- One brain = candle. Many brains = flamethrower!
Asset Brainstorms
Asset Brainstorms: 3 Sessions That Build On One Another
- #1 Idea Diarrhea
- #2 We’re Cooking
- #3 Will It Link?
Session 1+2 Detail
Session 1+2: Idea Dhiarrrrhea &Amp; We’re Cooking
- Start: 15 min grounding
- No judgment zone.
- Middle: 30 min off-cam session: Everyone ideates their own way & fills out sheet
- End: Light browse through ideas
Search Intent Modifiers
Search intent modifiers = question starters, data, authority, comparative, superlative, content types & more
- Search modifiers list: analysis, average, better than, by age group, by country, by industry, fastest, how many, how much, how to, in 2024, in 2025, increase, lower, lower than, median, month by month, most expensive, numbers, older than, over time, per capita, ranked, report, research, slowest, smaller than, smallest, statistics, stats, studies, study, survey, the best, the biggest, the cheapest, the fastest, the highest, the least, the lowest, the most, the priciest, the slowest, the smallest, the worst, top 10, top 100, top list, trends, vs, what, when, where, which, who, why, worse than, worst, year by year, stuff, things, bunnies, i dunno, when does this end omg
Use AI as Your Brainstorm Buddy
Use AI as your brainstorm buddy
- have it research thought leaders (notebook LM, openai agent etc)
- quick prompt example: „list campaigns Carrie Rose has publicly listed, with urls to the campaigns. Then come up with 20 ideas for the legal niche inspired by her campaigns.”
Idea Validation Examples
But dont replace your brain
- 2. verdicts by postcode — map which neighbourhoods see most civil suits and why; easy visuals for regional press.
- 3. legal escape room — virtual puzzle that teaches common contract traps; embed on firm site, drives shares.
- 18. Dating a Lawyer: Survey — Survey results visualized in a playful infographic about why “dating a lawyer” is (or isn’t) great.
- 8. Most Common Excuses Survey — Survey local courts on the most entertaining excuses for being late to court and make a viral infographic.
Ideation Sheet Columns
SCAN
- NAME
- TYPE (suggestion): (Dropdown includes Case Study, Chart, Checklist, Co-branded product, Comparative Study, Competition, Contest, Contestable Claims, Controversy, Countdown Timer, Custom ChatGPT, Data dashboard, Deal, Discount, Ebook, Event, Event Schedules)
- Vertical/Niche
- Topic/Idea
- Notes
- On Site?
- Ahrefs
- Real-World Inspiration
Example Spreadsheet
Examplesss
- Bibi: Listicle | gaming, clans | biggest clans in x | (YouTube link)
- Odilia: Tool | gaming, money | Most expensive in-game items
- Sammy: Generators | astrology | Astrological ID-card
- Bob: Table | accounting | Country combi invoice req. or tool
- Meriam: Images | graphic design | Cultural meaning of colors
- ChatGPT: Calculators | interior design | Vibe Score for Offices
- Mylo: Glossary | meetings | meeting cadence meaning
- Jeff: Images | hobby, art | coloring pages to destress at work breaks | (Ahrefs link)
- Nia: Comparative Stu… | HR | 50 KPI Examples + AI KPI Builder | (onstrategyhq.com link)
Idea Testing
Overview: rizz pickup lines
- Metrics shown: Keyword Difficulty (4 Easy), Search volume (9.1K), Traffic Potential (359K).
- Character Bubble: „a rizz calculator?”
- USE ANY METHOD TO FIND SOME INDICATION YOUR IDEA COULD WORK. CAN BE METRICS, CAN BE ZEITGEIST, CAN BE EVERYONE GETTING HYPED :)
Collective Value
TOGETHER WE CREATE WHAT STICKS!
- Stronger, More Loyal Client/Team Relationships.
- Broader View On Links: Relationships, Branding &Amp; Strategic Opportunities.
- Assets That Reflect Real Brand Insight.
- Creative Momentum You Can Not Get From Solo Brainstorming.
- Gaps &Amp; Missed Opportunities Can Pop Up.
- An Invested Client/Ceo.
Closing Message
USE AI TO SPAR, NOT TO THINK FOR YOU.
#3 Q&A Discussion: Artur Kosch, Bibi the Link Builder, Sebastian Prohaska & Helene Jelenc
Helene Jelenc:
- You can use combinations of things to create something new. AI is very good at combining things.
Artur Kosch:
- For images, we generally try to specify the source of the images.
Sebastian Prohaska:
- SE Ranking — AI SEO Software That Gets Results is a nice tool.
Bibi the Link Builder:
- To track AI traffic, you can look at queries that are extremely long in GSC&GA. (Google Search Console, Google Analytics)
- Such keywords can be very good with conversions.
Judith Lewis:
- Whether it’s a human or AI-created text, the combination of AI & Human makes the texts more refined and of better quality.
- At some point, we showed some people what they will be when they are aging.
Helene Jelenc:
- Original data works great for linkbuilding.
Sebastian Prohaska:
- Try to find a minitool that doesn’t do a good job at their job, and build a better one instead.
Bibi the Link Builder:
- YouTube is a good resource for LLMs. There are small channels that show up in LLMs, it could be an opportunity.
Helene Jelenc:
- Brand management is important for SEO.
Part #3: Content Marketing & Semantic SEO
#1 Christian Kunz – The Content Dilemma – Is Creating Content Still Worth It in the Age of AI?
“Don’t ignore Google, and don’t ignore classic SEO.”
Based on the provided images, here is the transcription of the text:
Google Quote
„Sometimes you want a quick answer, but you don’t have time to piece together all the information you need. Search will do the work for you with AI Overviews.”
Zitat von Elizabeth Reid, Google VP Search
Content Dilemma
What exactly is the Content Dilemma?
“Am I supposed to create content that is copied by AI anyway, or should I just stop creating content?”
Survival Strategy
- Defend: Keep existing value through legal, technical and political measures
- Optimize: Use AI for improvements and personalisation
- Do something special: Unique content that cannot be copied by AI easily
Defensive Actions
- Protection against non-licensed usage
- Use technical barriers
- Deals as countermeasure
- Support by new marketplaces
Legal Framework (US)
Relevant for US
- You may – in some cases – use protected material w/o license.
- Courts check 4 criteria
Fair use
- Transformative?
- Competition?
- Creative work?
- Amount of usage?
EU AI Act
Developers must report which sources they used for their training data and whether they automatically extracted content from websites. They must also state what measures were taken to protect copyright. According to EU requirements, there should be a contact point at the companies for rights holders.
Licensing & Marketplaces
Licensing
- Direct license deals for legal certainty
- AI companies can use premium content
- New income sources for publishers
- But: might cause a two-class society
Microsoft Content Marketplace
- Microsoft created the Publisher Content Marketplace (PCM).
- Payment based on amount of usage
- Microsoft Copilot will be the first customer.
Technical Control
Cloudflare Content Signals Policy
- (a) If a content-signal = yes, you may collect content for the corresponding use.
- (b) If a content-signal = no, you may not collect content for the corresponding use.
- (c) If the website operator does not include a content signal for a corresponding use, the website operator neither grants nor restricts permission…
- The content signals and their meanings are:
- search: building a search index and providing search results… Search does not include providing AI-generated search summaries.
- ai-input: inputting content into one or more AI models (e.g., RAG, grounding, or generative AI search answers).
- ai-train: training or fine-tuning AI models.
Cloudflare AI Crawl Control
Analyze and block known AI crawlers from scraping your website.
Optimization & Traffic
Optimize
- New York Times uses AI to personalize headlines
- CNN uses AI to increase engagement in social media through optimized postings
- Penguin Random House uses AI for data-driven decisions about pricing and number of copies in an edition of printed books.
New traffic sources
- Diversify and distribute traffic
- Use alternative platforms for more reach
- Build strong relationships with your visitors
- Adapt and optimize affiliate marketing strategies
Commodity Content
- „Commodity Content“ is generic and exchangeable.
- Easy to copy, sources hard to distinguish
- Manuals, lists, glossary, also news
- Low value, available everywhere
- GenAI creates CC more efficiently.
- Content mass production no viable business model anymore
- WSJ is focussing on high-value content – and high-quality visits.
- Objective: not max traffic but quality traffic
Summary & Outlook
Defend
- Technically
- Legally
- Politically
Optimize
- Increase efficiency
- Find ideas
- Automate and create work potentials
Differentiate
- Check your content portfolio
- Engage with your users
- Be unique
Outlook
- The direction is set and won’t change soon
- Publishers will work as lighthouses
- A license industry will evolve
- Adaptability counts
- Focussing on loyal communities will be crucial.
Final Quote
„ceterum censeo google non esse neglectam.“ / “Moreover, I consider that Google should not be neglected.”
#2 Gianluca Fiorelli – How to Target Search and Customer Journeys in the Messy Middle
🧩 “SEO today means Search Everywhere Optimization.” – and Gianluca Fiorelli is here to map the chaos.
Gianluca Fiorelli: „Stop Chasing Clicks, Chase Memorability” | SEO in the Age of AI – YouTube
Less than Half of Google Searches Now Result in a Click – SparkToro
The Downward Spiral of Organic Reach on Facebook – 5 Tool Productions
AI Search intent study: What 50M+ ChatGPT prompts reveal
The Attention Economy: AI, Search, and the Future of Measurement | Duane Forrester
What framework to use for increasing visibility in AI Search – I Love SEO
AI Mode in Google Search adds personalization, agentic features
Based on the provided images, here is the transcribed text from OCR6.docx:
The Context
In a 0-click Search era, visibility is everything.
Brand Ontology 1
Defining our brand domain concepts and entities.
The Brand
- Company Identity: Organization (the company itself: name, legal entity, brand), Founders / Executives / Key People, Headquarters & Offices (addresses, geo-coordinates), Brand / Subsidiaries / Sister Companies
- Markets & Customers: Target Audience / Buyer Personas, Customer Segments (B2B, B2C, enterprise, SMB, etc.), Industry / Market (vertical, NAICS/SIC classification), Geographies / Regions Served
- Operations: Business Units / Departments, Processes (sales cycle, support, logistics), Partners / Vendors / Suppliers, Technology Stack / Tools
- Reputation & Presence: Reviews / Testimonials, Awards / Certifications, News / Press Mentions, Social Profiles
- Financials & Legal: Investors / Shareholders, Funding Rounds, Annual Revenue / KPIs, Legal Status / Registrations
Brand Ontology and Knowledge Graph
The mapping includes:
- The Brand
- The Game
- Star Wars
- Mini Painting
Star Wars: Legion
- Factions: Bounty Hunters, Shadow Collective, Galactic Republic, Separatist Alliance, …
- Eras: Fall of Jedi, Reign of the Empire, Age of Rebellion, The New Republic, …
- Units’ types: Unit expansion, Commander, Operative, Personnel, …
- Units, Characters: Ahsoka Tano, Stormtroopers, Rebel Pathfinders, Cassian Andor and K-2SO…
- Sets: Star Wars: Legion Galactic Empire, Blizzard Force, Legion 501st, Star Wars: Separatist Alliance, …
- Accessories & Upgrades: Upgrade Card pack, Imperial Bunker, Rebel Troopers Upgrade, …
Star Wars
- Characters: Skywalker lineage, Rebellion icons, Jedi/Sith, Sequel Trilogy, …
- Planets & Locations: Core Worlds (Coruscant, Corellia…), Mid Rim (Naboo, Kashyyyk…), Outer Rim (Tatooine, Hoth…), …
- Organizations & Factions: Jedi Order, Sith, Galactic Republic, Separatist Alliance, Galactic Empire, Rebel Alliance, Empire Remnants, …
- Species / Creatures: Humans, Wookies, Zabrak, Togruta, Ewoks, …
- Droids: Astromech droids, Protocol droids, Assassin droids, Battle droids, …
- Battles / Events: Clone Wars, Battle of Yavin, Battle of Hoth, Battle of Kashyyyk, Battle of Scarif, …
Mini Painting
- Materials & Media: Paint types (acrylics, oils, inks…), Mediums & Additives (thinners, retarders), Others (pigments, pencils…), …
- Tools & Equipment: Brushes (synthetics, sables…), Airbrush (compressors, nozzle sizes…), Surface preparation tools, Lighting and Workspace, …
- Miniature Subjects: Tabletop Minis (Warhammer 40K, SW: Legion…), Scale models (tanks, airplanes…), Bust and Display sculptures
- Painting Techniques: Fundamentals (basecoating, washing, layering…), Intermediate (feathering, web blending, stippling…), Advanced (NMM, TMM, OSL…), Expert (volumetric lightning…), Style variant (grimdark, eavy metal, comic…), …
- Processes & Workflows: Preparation (assembling, sanding, priming…), Painting workflow (sketch, basecoat, shade…), Post-processing (varnishing, sealing…), Experimentation / Mixed Media (paint types combos…), …
- Effects & Finishes: Lighting Effects (OSL, backlighting…), Surface finishes (matte, gloss…), Weathering (rust, mud…), Special FX (blood, energy glow…), …
Merging Knowledge Graphs
Now that we have the Knowledge Graphs, we must merge them into only one.
Why?
Because only so we can ask complex questions that spans all them at once, and so better inform taxonomies, architecture, content opportunities and internal linking.
Step 1 – Entity Matching & Alignment
- Find anchor entities (i.e., Luke Skywalker)
- Use matching techniques:
- Exact matching (i.e., Luke Skywalker)
- Fuzzy matching (i.e., Darth Vader vs Vader)
- Property-based matching (i.e., Anakin Skywalker & Legion 501st > Galactic Republic)
- Establish sameAs / equivalentTo links. (e.g., Legion:Luke_Skywalker_Unit sameAs StarWars:Anakin_Skywalker_character)
Step 2 – Relationship Discovery & Inference
- From Star Wars: Legion KG: Anakin Skywalker isA Commander_Unit and belongsToFaction Galactic Republic
- From Star Wars KG: Anakin Skywalker isA Jedi and participatedIn Clone Wars
- From Mini Painting KG: Anakin Skywalker canBePaintedWith acrylic paintings and canBeBasedwith Desert texture
- Example of inference: The Legion:Commander_Unit named “Anakin Skywalker” represents a Jedi from the lore. This unit has a corresponding miniature that is often painted using Acrylic Paintings for its Jedi uniform. This unit is thematically appropriate for game scenarios set during the Clone Wars.
Step 3 – Schema Mapping and Merging
- Identify equivalent properties
- Create a unified graph:
- Copy all nodes and relationships for the Star Wars: Legion KG
- Integrate the matched entities and their unique properties from the other two KGraphs
- Create the new, inferred relationships discovered in Step 2
- Outcome: Now we can ask complex questions that span all three ontology domains at once. (Example: „Show me all the ‘Rebel Alliance’ units from the ‘Age of New Republic’ era and the recommended ‘contrast paints’ for their miniatures.”)
- Use the result to inform: Clustering, Related products ecommerce feature, Content gap analysis.
Recurring Maintenance and Grounding
- Ground the ontology on real-world knowledge: involve domain experts like product managers and competitive painters.
- Plan for recurring maintenance: new techniques emerge, new products are released, and Lucasfilm produces new movies, series, videogames et all.
Battle Navigation
Combine the created KGraph with insights from keyword research, SERPs and audience analyses, and create alternative meaningful ways to navigate through the product catalogue.
| Kashyyyk | Scarif | Hoth | Endor | Jakku |
| Phase 2 Clone Troopers | Jin Erso | Blizzard Force | Han Solo | Iden Versio |
| Super Tactical Droid | Cassian Andor | General Veers | Leia Organa | Imperial Stormtroopers |
| Wookie Warriors | Rebel Commandos | Snowtroopers | Ewok Warriors | Moff Gideon |
| Yoda | Director Orson Krennic | AT-ST Walkers | Rebel Veterans | Leia Organa |
| NR-N99 Persuader Class Tank Droid | Imperial Shoretroopers | Echo Base Defenders | Darth Vader | Rebel Trooper |
| B1 Battle Droids | … | Han Solo | Imperial Stormtroopers | Imperial Specialists |
| … | T-47 Airspeeder | AT-ST Walkers | Rebel Specialists |
Taxonomy vs. Ontology
- Align taxonomy with ontology: Ontology defines conceptual relationship. Taxonomy structures them for navigation.
- Move beyond pure hierarchy: don’t be scared by tags and facets.
- Outcomes: Taxonomy is a map aka a navigational schema that reinforces topical depth, clarifies domain expertise, create pages that act as semantic getaways, and anticipate the query fan-out.
Keyword Research and PAA
- „Let’s be honest: keyword research sucks.”
- Use this instead: PAA (People Also Ask). PAA are expanded queries. Practically a prototype of query fan-out. (e.g., queries for „501st legion star wars the clone wars”).
- Use Perplexity Related Search: e.g., „Best primer and basecoat for Rebel Commandos”, „How to paint desert camo on ponchos and helmets”.
The Master Schema
- Our Knowledge Graph is our master schema or “semantic backbone”. It is where all the relationships between the entities we target exist.
- Query expansion research: provides us the user language, popular questions, and current points of interest. It mirrors how our entities are used in the real world.
Content Hub Architecture Process
Step 1: Search insights ingesting and normalization
- NER (Named Entity Recognition) for entity extraction: Sabine Wren, Cassian Andor, Proton charge, Slapchop…
- Normalization of intents/questions: “how to (assemble, paint…)”, “best paint scheme for…”, “rules clarification for…”, “comparison with…”
Step 2.1: Entity Mapping
- Find nodes in the KGraph from search data (e.g., „Cassian Andor”).
- Insight: search data indicates that this fact is a priority in terms of interests.
Step 2.2: Intent Mapping
- Traverse paths in the KGraph: Rebel Commandos is a Miniature that requires the painting technique Layering.
- Insight: we know we should create content to specifically address, compare, or provide tutorials for these popular methods (e.g., „Citadel Contrast” and „Slapchop”).
Step 4: Prioritizing and Refining Cluster with Search Data
Example: In our KGraph, “Camouflage Pattern” is an important node related to the node “Rebel Commandos”. Search data recurringly presents it, strongly hinting that thematic camouflage patterns are a high priority topic.
Step 5: Designing the Content Hub Architecture
- Pillar Page: Star Wars: Legion Rebel Commandos Ultimate Guide
- Gameplay cluster: Rebel Commandos Unit Guide: Rules & Keywords Explained; Best Rebel Commando Loadouts: Snipers vs. Saboteurs; How to Build a Competitive list with Cassian Andor & Commandos
- Painting cluster: How to Paint Rebel Commandos: A Step-by-Step Guide; 3 Easy Camouflage Schemes for Rebel Commandos (Endor, Jakku, Scarif); Basing Your Commandos: Creating a Realistic Forest Floor
- Lore cluster: The Heroes of Scarif: The Lore Behind the Rebel Commandos; Rebel Alliance Special Forces in Star Wars Canon and Legends
Clustering Strategies
Why “This Is the Way”?
- Contextual interlinking comes natively.
- Content prioritization is justified by search data and confirmed by KGraph.
- Content completeness is a fact.
- Content strategy is sustainable and scalable.
Clustering for Intent
Mapping to moments:
- I-want-to-know: exploring or researching.
- I-want-to-go: looking for a local business.
- I-want-to-do: completing a task.
- I-want-to-buy: ready to make a purchase.
- Integrating SKUs (Shopping Graph) and URLs (Internal link graph).
Clustering for Format
Example: „How to Paint Rebel Commandos?”
- Videos block, Images block, Search snippet with video rich result, Discussions & Forum block.
- Targeting primary formats (IMG-INFO, TXT-DEEP, INT-TABLE, V-TUT, INT-PLP) based on the micro-moment.
Clustering for Buyer Persona (and Sentiment)
- New Players: Seek quick wins, affordability; prefer tables, FAQs, tutorials; lean to clarity and reassurance.
- Painters-first: Seek technique depth, product reviews; prefer video tutorials, charts, long-form content; lean to immersion and creativity.
- Emotional Context: Search queries imply sentiment (e.g., „Why are my paints clumping?” implies Frustration). Content tone should be reassuring and clear.
Format for AI, Write for Humans
- Apply the inverted pyramid:
- Core Answer/Takeaway (The Lead)
- Supporting detail, nuance and optional depth (The Body & Tail)
- Enhance Chunking: use clear headings (H2/H3), bullet points, and actionable tables. It’s about Semantics.
- Use the right Schema Type: Schema facilitates parsing and efficient indexing. Always use @id fields and correct types.
- Maintain Human Focus: Use plain, approachable language, active voice, and active sentences. Avoid unnecessary jargon. Ensure visual clarity.
- Share What Only Humans Can: AI can summarize, but it cannot tell personal stories, offer contextual judgment, share firsthand experimentation, or articulate failure and inspiration. Originality makes content “worth quoting.”
#3 Q&A Discussion: Christian Kunz, Gianluca Fiorelli & Evgeni Yordanov
Christian Kunz:
- You can block content from AI, or let it access it. The answer is not that easy; you need to have a strategy.
- It’s great if you have some content that is available to AI for free, and some premium content.
- Should you give access to AI bots? It depends.
- Some hosting services block AI bots.
Evgeni Yordanov:
- If you already gave access to AI bots, they already have your data.
- If you block AI bots, you will block some bots trying to understand your website.
Gianluca Fiorelli:
- You shouldn’t block AI bots for content about brands.
Gianluca Fiorelli:
- You need to be familiar with using Schema to give access to bots to your website.
Evgeni Yordanov:
- When talking about Knowledge Graphs, you should have a single source of truth, not multiple Knowledge Graphs.
- The tools are constantly evolving; you should switch to newer solutions.
Christian Kunz:
- It’s best if you are an expert in the domain you are writing about, it helps with question selection.
- If you’re not an expert, use tools that help showcase the most relevant questions people have.
Gianluca Fiorelli:
- A friend told me that 90% of the content online is not available to AI bots.
- Make sure your website is crawlable by LLM bots.
Gianluca Fiorelli:
- To understand if it’s relevant to have videos handling some topics, do market research previously. Check the SERP, and see if there are videos in the SERP related to your queries.
Evgeni Yordanov:
- Video is a very powerful medium.
- Consider answering the most relevant questions people have.
- Another option is to use influencers to have them create videos about your brand.
Christian Kunz:
- A podcast is a good solution to get exposure and authority.
Christian Kunz:
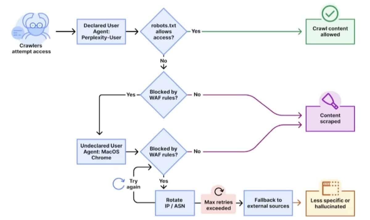
- ChatGPT follows robots.txt, but other LLM bots like Perplexity do not.
- Avoid putting too much trust in robots.txt for blocking LLMs.
Evgeni Yordanov:
- AI bots tend not to follow robots.txt rules.
Christian Kunz:
- I wouldn’t use AI poisoning tools because they tend to be complicated.
Part #4: E-commerce SEO
#1 Marco Giordano – From Data to Action: How to actually use SEO data to generate business value (GSC, GA4 & Crawl Data)
“You don’t have to explain the history of the Roman Empire to explain why the traffic dropped.”
Based on the provided images, here is the transcribed text from OCR8.docx:
SEO Data & Traffic Challenges
- I don’t know where to focus on websites 😭
- I don’t know which data to use 😭
- I only know SEO 😭
- You are blinded by hype and shiny tools 😍
Traffic Metrics & Techniques
Metrics
- Basic: Clicks, Impressions, CTR, Position, Users, Sessions, Pageviews.
- These are the most common metrics that everyone already knows.
- They can have variants like Active Users or Engaged Sessions.
- Advanced: % 0-traffic, % traffic share, Unique Query Count, Content Decay, Evergreen Score, DAU/MAU, Ranking bins.
- These are metrics you have to calculate yourself.
- Metrics like Content Decay or Evergreen Score require more complex transformations.
Techniques
- Time analysis (Δ% over time)
- Classification by traffic
- Channel breakdown
- Risk analysis
- Cannibalization
- Anomaly Detection
- Seasonality Detection
Actionable Advice: After analysis, be sure to include actionable items and always try to tie traffic to revenue or financial metrics. This data applies not just for pages, but also for queries via Google Search Console (GSC) data.
Key Benchmarks & Metrics
- % Anonymized Queries: Used as a benchmark to gauge how many queries you miss in GSC (though not directly actionable).
- % 0 Traffic: Gauges how many pages get no traffic; numbers above 40% are considered bad.
- % Traffic By Top N Pages By Traffic: Analyzes how much the top „n” pages affect the website, noting that a drop in this tier will have a major impact.
- Traffic Source Analysis: Identifies which channels contribute most to traffic/conversions to avoid over-relying on only 1-2 channels.
- Scoping Issues: GA4 provides many options to evaluate sources; it is critical to pick the right scope for metrics and understand their attribution models.
Advanced Analysis Tools
- AI Traffic: Stakeholders want it; can be filtered by page referrer.
- Cluster/URL Analysis: Used to determine the best performing pages.
- Split Pages Into Groups:
- Top: Keep as is, distribute, repurpose, or find related topics.
- Worst: Prune or improve.
- Opportunity: Expand content cluster or improve.
- Good: Low priority; improve and monitor.
- Filters: Traffic-related, financial metrics, # events, internal links, backlinks, and date published/updated.
- Page Decay: Identify which pages are losing performance over time to prioritize updates.
Query & Crawl Data
- Query Analysis:
- Top 5 Queries Per Page: Identifies the most relevant terms for queries.
- Best Queries By Clicks/Impressions: Finds the best performing queries for organic traffic; queries with low clicks but high impressions are particularly interesting.
- Crawl Data: Used for Internal Linking and Information Architecture. It adds context to pages regarding Linking & Internal Structure, Status Codes, and Indexability.
Single Page View (SPV) Framework
To get a full view of a page, join data by URL from the following sources:
- GSC: Clicks, Impressions, CTR, Avg. Position, UQC, All Queries, Date.
- GA4: User metrics, Engagement metrics, Custom events, Conversions/$, Date.
- Crawling: # Internal Links, # External Links.
- CRM: Tags, Categories, Dates, Authors.
- Content: Clusters, Notes.
Product Auditing & Unit Economics
- Product Auditing: Go beyond SEO and organic metrics.
- Gauge multiple channels.
- Consider synergies (e.g., a product sold just to make others sell).
- Include seasonality in estimates.
- Product Line Simplification (PLS): Removing unnecessary products from your catalog.
- When to Remove Products: No sales whatsoever, no strategic reason for being there, cannibalizes other products, or not profitable enough outside of SEO scope.
- Unit Economics: Analysis of revenues and costs related to an individual unit.
- Item-Based: Contribution Margin (Price per unit minus variable costs per sale) and Key Performance Metrics (Revenue, Margins, Cart Abandonment Rate, Return Rate, ARPU, AIPO).
- Customer-Based: LTV / CAC ratio; healthy models typically aim for higher than 3:1.
Market Research & Reporting
- SERP Analysis: Focus on who is dominating a topic, what SERPs look like, and the most common SERP features.
- Result Type Distribution: (Example chart) Organic results (53), people_also_search (12), people_also_ask (6), video (2), discussions_and_forums (2), images (2), featured_snippet (1), ai_overview (1).
- AI Tracking: AIO and AI Mode can be tracked from SERPs, but tracking is not 100% reliable.
- Similarity Matrix: Uses a
analyze_domain_overlapfunction available on GitHub to find the number of overlapping keywords between domains.
Tying Insights to SEO/Business
- Big Idea Strategy: Describe the overall picture in 1-2 sentences.
- Example: „70% of the revenue is created by 1 product line, which is both an opportunity and a risk”.
- Example: „Content efforts have produced 20% more assisted conversions and a decrease in ad spend of 30%”.
- Insights to Actions:
- Insight: Cluster A is weak -> Action: Improve/Prune it.
- Insight: Lack of Internal Links -> Action: Prepare Internal Link Plan.
- Workflow Hierarchy: Actions lead to Processes, which lead to Systems.
- Action: Updating a page -> Process: On-Page Optimization -> System: Content Management.
- Action: Adding a new product -> Process: Tagging & Markup -> System: Product Management.

#2 Mike Korenugin – SEO for AI-First Search: Data-Backed Insights on Technical Ranking Factors
“Nowadays, we have to meet users where they are. And they are everywhere.”
Based on the provided images, here is the transcribed text from ocr9.docx:
Introduction: The Changing Internet
The Internet is experiencing fragmentation in search and a rising wave of personalisation, accelerated by LLM models and AI agents.
Social Media Presence in Search
Classical Organic Search
- Social media sites show up in 50.3% of all Google’s organic searches.
- Reddit is the most frequent platform, appearing in 36.96% of results.
- Other top platforms include YouTube (19.76%), Quora (8.03%), LinkedIn (5.06%), and Instagram (2.57%).
AI Overviews
- At least one social site appeared in 20% of Google’s AI Overview queries.
- YouTube (12.26%) leads this category, followed by Reddit (7.77%) and Quora (3.66%).
AI Mode Responses
- Social platforms appear in 36.3% of queries in AI Mode.
- YouTube appears most often at 21.33%, followed by Reddit at 12.66%.
ChatGPT
- ChatGPT prominently features user-generated content from platforms like:
- YouTube: 11.30%
- Reddit: 7.37%
- Wikipedia: 1.95%
- TikTok: ≈1%
E-commerce and AI Mode
- Analysis Scope: 50,000 keywords from e-commerce and retail in the US were analyzed, covering 280,383 products.
- Feature Triggers: 61.66% of e-commerce queries triggered a shopping feature, compared to only 4.62% for other categories.
- Product Density: An average of 5.66 products are displayed per response.
- Marketplace Dominance: Marketplaces like eBay, Walmart, and Best Buy dominate shopping features over manufacturer websites.
- High Quality Reviews: 87.90% of products featured had customer reviews, and AI Mode prioritizes high-quality scores (4.1–5.0).
- Top Insights: 62.38% of results featured „Top Insights” with external source links. Detailed product descriptions help visibility in this section.
- Sales and Discounts: While 25.86% of products were on sale, having a promotion does not appear to increase the chances of appearing in AI Mode.
- YouTube Integration: 46.9% of results include YouTube videos about the products.
- More Options: A „More options” section appears in 100% of cases, allowing users to find additional or lower-priced variations.
Technical SEO for AI Search Visibility
- Evaluation: Over 1 million keywords and 3 million source pages were audited, evaluating 50+ factors.
- Key Importance Factors:
- Site Speed & CWV: Critical for visibility.
- User-friendly URLs: Should include keywords.
- Metadata: Professional care of titles and descriptions.
- Non-Factors: Schema is considered less important, and LLMs.txt was not found to be a factor at all.
Content Optimisation Factors
Higher values in these categories indicate greater influence on LLM citation probability:
- Total Domain Traffic: A leading factor for both ChatGPT and AI Mode.
- Number of Referring Domains: Highly influential for model predictions.
- Content Length: Longer content in the main body impacts visibility.
- Freshness: The date of update is significant, especially for AI Mode.
Optimization Strategies
- Cover all potential subtopics and questions users might have in-depth.
- Include questions and clear answers directly in content and headings.
- Ranking in the top 10 of Google’s organic results remains important for AI Mode.
- Exact keywords matter less; optimizing for query fan-out and prompts is the new priority.
Summary Metrics
- 55% of top 20 domains are marketplaces.
- 61% of shopping queries trigger AI Mode.
- 47% of results feature YouTube.
- 97% of discussion results feature Reddit as a source.
- 88% of products cited have high-quality customer reviews.
- Collaboration: SEO, Brand, and Social teams must collaborate closely as known brands thrive in AI Search optimization.

#3 Q&A Discussion: Marco Giordano, Mike Korenugin, Emilia Möller & Marietta Robitza
Marco Giordano:
- You should focus first on the most important sections of a website, and try to determine which they are.
Mike Korenugin:
- You can use AI to update content on a website.
- Since Instagram captions will become searchable, Instagram will have a higher percentage of traffic.
Marco Giordano:
- How often you need to update the content depends on the type of content of your website.
Marietta Robitza:
- To determine how often to update content on your website, you should also check how often the competition does it.
Emilia Möller:
- Try to also consider podcasts for LLMs.
Marietta Robitza:
- Create a unique perspective when making content.
Mike Korenugin:
- In eCommerce, try to focus on a niche.
Marco Giordano:
- It’s not easy to create a natural profile on Reddit, to avoid being flagged as spam.
Emilia Möller:
- It’s a good strategy to post on LinkedIn for LLMs.
Marco Giordano:
- Important metrics to track for eCommerce: profit, contribution margin, LTV:CAC, or customer acquisition cost payback period.
Mike Korenugin:
- ASP (average sale price).
Marietta Robitza:
- Interaction and time on site could be relevant for a blog.
Part #5: Future of SEO
#1 Fery Kaszoni – The future of online authority building: Digital PR
Based on the provided images, here is the transcribed text:
Digital PR: The Present and Future
Industry Context
- What word in the industry you’ve heard the most for the last two years?
- What industry prediction you’ve heard the most for the last two years?
- But what’s really going on?
How Digital PR Works
Digital PR
- Get links like this (for free) 👇
- forbes.com: „Ranked: The 10 Cleanest Lakes In America, According To A New Report” (Client: lake.com)
- travelandleisure.com: „This Is the Cleanest Lake in the U.S.—and It Has Crystal-clear Waters and Zero Pollution” (Client: lake.com)
- 1,000+ earned links per month 👇
- Let’s learn how to get top tier links (for free)
Data Methodology Examples
- Example 1: UK Parking Fines
- Existing Data: UK city population + Number of parking fines per city
- New Data: UK areas most likely to be hit by a parking fine (Cities with most parking fines per 100K people)
- Example 2: Canadian Crime
- Existing Data: Canada city population + Canadian Crime Index data
- New Data: Most dangerous cities in Canada (Cities with most crime per 100K people)
- Example 3: US Lakes
- Existing Data: US Lakes Data (Dissolved Oxygen, Phosphorus, Ammonia, pH, Solids, Sulfate, Lead, Turbidity)
- New Data: Dirtiest lakes in America
- Data source: waterqualitydata.us
The Press Release & Pitching
The Press Release Results
- Headline: America’s Dirtiest Lakes: Florida’s Lake Okeechobee Ranked Worst Whereas Lake Superior Registers Virtually Zero Pollution
- Findings: Lake Okeechobee has 34.36 NTU turbidity and 0.67 µg/L lead. Lake Superior registers zero pollution.
- Study Scope: 100 of America’s largest lakes analyzed from data between Jan 1st, 2020, and July 15th, 2025.
Pitching & Visibility
- muckrack.com: Searching for data reporters.
- High volume sends: 15,000+ emails sent (campaigns for Florida, Texas, Idaho, etc.).
- AI Results: Studies cited by ChatGPT, Perplexity, and Google AI Mode (referencing lake.com).
- Organic Visibility: Visibility „explodes” for lake.com following campaigns.
The Future: AI First
Digital PR – THE FUTURE
- The future of digital PR is… AI FIRST
- Because… Journalism is already AI first
Journalism and AI
- Newsquest: 250+ news websites using AI-assisted reporters for press-release-based content.
- Associated Press: Leading with AI to leverage the power of facts.
- What Journalists Don’t Care About:
- If your idea is AI generated
- If your press release is AI written
- If the contact list was generated by AI
- What Journalists DO Care About:
- Having a real human behind the spokesperson
- Having accurate data
- Having a good story that is engaging for their audience
AI Workflows & Prompts
Ideation
- A good digital PR idea is NOT: So unique it’s never been covered; about the client’s product/service; looking like a blog title.
- A good digital PR idea IS: Consistently covered in the news; about a broader topic in the niche; driven by real experts or quality data.
- Prompt: „Give me 20 data driven digital PR campaign ideas that are most likely to be consistently picked up by large news outlets…”.
Press Release Writing
- A good press release is NOT: 100% human written; a blog article; made of fake experts/data.
- A good press release IS: Accurately reporting expert quotes/data; easily scanned by journalists; angled to the journalist’s niche.
- Workflow: Expert commentary ideation and data-driven writing prompts.
Advanced Journalist Finding Workflow
- Search on Google
- Save results
- Scrape results
- Extract author names
- Find author email
- Search author’s articles
- Compare press release
- Select author
#2 Q&A Discussion: Fery Kaszoni & Andrea Volpini
Fery Kaszoni:
- If you’re a small company, consider using AI to catch up to bigger companies.
- There is a future for affiliate sites, but they need to be well integrated in the ecosystem of the brand.
Andrea Volpini:
- AI is versatile; it can read from multiple types of data (video, images etc.).
Fery Kaszoni:
- The future of SEO is mostly about brands, less about links. Links are still important, but brands are more important.
Andrea Volpini:
- Speed rendering is more important than Schema.org for LLMs. Or HTML semantics.
Fery Kaszoni:
- The brand is the most important thing for a company.
Andrea Volpini:
- I would focus on machine data retrieval – make your website easy to access by bots.
Pe plan profesional, mă ocup de audituri de site-uri pe partea de SEO și UX (SEO – optimizare pentru motoarele de căutare / UX – uzabilitate – experiența vizitatorilor), și realizez / mă ocup de mentenanță pentru site-uri pe platforma WordPress. Cofondator al lumeaseoppc.ro și al cetd.ro. Blogger pe olivian.ro.
Pe plan personal, caut să cresc, și pentru asta merg la evenimente, fac sport și încerc să trăiesc sănătos, fac voluntariat, citesc.
Detalii despre mine pe profilul de LinkedIn: linkedin.com/in/olivian/
2 comentarii la „Follow-up: SERP Conf. Vienna 2025 (October 14, 2025, Vienna, Austria)”